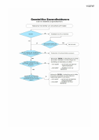
Word-document GGZ Inzet en testbeleid medewerkers 08-04-20 DEF.docx
- Gepubliceerd op:
- Documentnummer:
- VWS-WOO-04b-1122747
Klik op een pagina om de PDF (950.07 KB - 2 pagina's) te openen in uw browser
Ga terug naar pagina-voorvertoningOver dit document
| Datum document | |
|---|---|
| Type bronbestand | Word-document, 2 pagina's |
| Download als | PDF (950.07 KB) |
| Documentnummer | 1122747 |
| Beoordeling | Openbaarmaking |
| Gelakte gegevens |
Komt u in dit document gegevens tegen waarvan u denkt dat deze gelakt hadden moeten worden? Of is het document slecht leesbaar? Laat het ons weten |
Achtergrond
Dit document is door juristen beoordeeld en vervolgens openbaar gemaakt. Die beoordeling is gedaan omdat iemand heeft gevraagd om interne informatie te openbaren. Hieronder meer informatie over dat verzoek en het besluit:
| Onderdeel van | Woo-deelbesluit aangaande Testen over de periode januari 2021 |
|---|---|
| Samenvatting verzoek |
De minister van Volksgezondheid, Welzijn en Sport heeft op 22 september 2023 een besluit genomen op verzoeken in het kader van de Wet open overheid. Het besluit betreft openbaarmaking van documenten die betrekking hebben op informatie aangaande Testen over de periode januari 2021. |
| Periode | Januari 2021 |
| Type besluit | Woo-besluit |
| Datum besluit | |
| Omvang publicatie |
3.357 documenten
Inventarislijst
waarvan 1.356 openbaar gemaakt
|